九色视频

信息中心

九色视频 褚贝贝教授团队在病毒学著名期刊《mBio》发表高质量论文

发布时间:2023-12-05 12:00    浏览次数:
      猪繁殖与呼吸综合征病毒(Porcine Reproductive and Respiratory Syndrome Virus, PRRSV)严重威胁我国及世界养猪业健康发展,迄今仍未取得实质性控制。解析PRRSV增殖的分子机制对于安全高效的新型疫苗设计和抗病毒药物研发具有重要的科学意义。九色视频 动物生物技术团队褚贝贝教授课题组在国际著名学术期刊mBio在线发表了题为“The glycoprotein 5 of porcine reproductive and respiratory syndrome virus stimulates mitochondrial ROS to facilitate viral replication”的研究性文章。
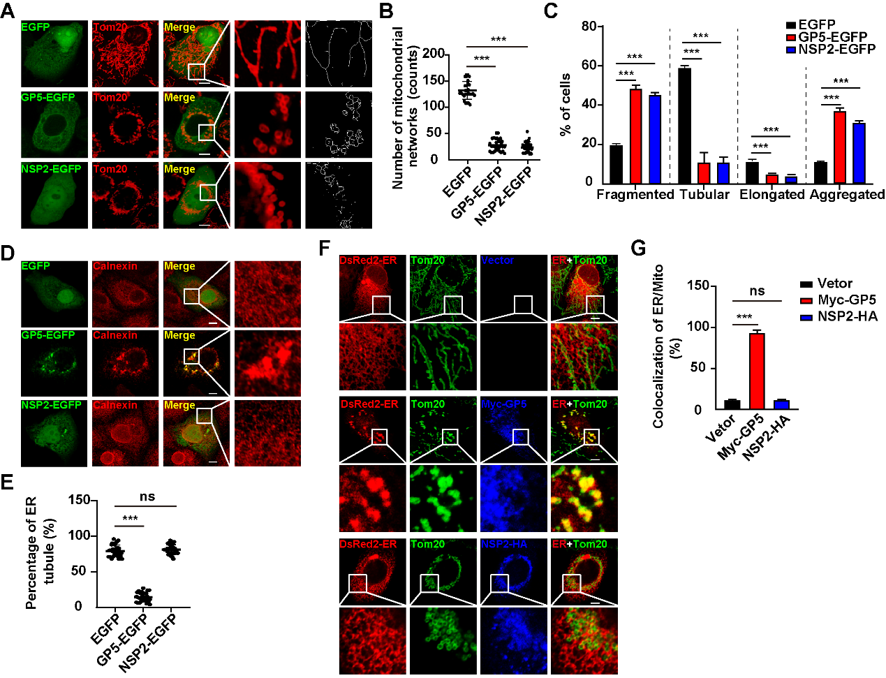
      病毒已经进化出复杂的机制来操控宿主细胞器,使其成为病毒持续增殖的细胞内生存环境。该研究发现在PRRSV感染期间线粒体和内质网的形态都发生了显著改变,并且这两种细胞器的接触增强。过表达PRRSV编码的开放阅读框,确定只有PRRSV糖蛋白5(GP5)对内质网-线粒体接触是必不可少的(图1)。

图1 PRRSV GP5促进内质网-线粒体接触
 
      进一步研究发现,GP5与内质网内酰肌醇1,4,5-三磷酸受体(IP3R)和线粒体电压依赖性阴离子通道(VDAC1)相互作用,促进钙离子从内质网流入线粒体。过多的线粒体钙离子吸收导致线粒体功能障碍和大量线粒体活性氧(mROS)产生。mROS的增加通过AMPK/mROR/ULK1通路激活细胞自噬以促进PRRSV复制(图2)。

图2 mROS通过AMPK/mROR/ULK1通路激活细胞自噬
 
      研究还发现GP5诱导的mROS还激活了NLRP3炎性小体。抑制自噬增强NLRP3炎性小体的激活并抑制PRRSV复制,提示自噬抵消了NLRP3介导的先天免疫应答。该研究揭示了细胞器在病毒‒宿主相互作用中的重要性,并为病毒复制与先天免疫反应之间的复杂相互作用提供了一定的理论基础。

图3 PRRSV GP5通过激活mROS促进病毒复制
 
      褚贝贝教授为该论文通讯作者,张爽博士和校青年英才曾磊为本文共同第一作者。该研究得到了国家自然科学基金、国家重点研发计划和国家博士后基金的支持。